培训报名
公示公告
政策法规
财政公开
传承人
非遗项目
搜索
首页
文化资讯
文化活动
文化直播
艺术培训
场馆详情
精品课程
信息公开
辅助创作
特色文化
文化展览
戏曲进乡村
非遗保护
文化配送
赶大集
当前所在位置:
艺术培训
培训报名
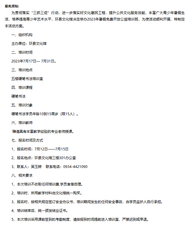
2023年环县文化馆 暑假免费开放(书法)公益培训公告
人数:
0 / 15
活动时间:
2023-07-17 00:00:00 ~ 2023-07-31 00:00:00
报名时间:
2023-07-12 00:00:00 ~ 2023-07-15 00:00:00
主办单位:
环县文化馆
活动地址:
庆阳市 环县 环县文化馆
活动推荐
环县文化馆民间群众文艺团体及自乐班培训交流活动
“2024年庆阳市全民艺术普及·书法公益培训班”正式开班授课
2023年环县文化馆 暑假免费开放(声乐)公益培训公告
2023年环县文化馆 暑假免费开放(书法)公益培训公告
2023年环县文化馆 暑假免费开放(舞蹈)公益培训公告
环县文化馆公益免费培训班——硬笔书法班
环县文化馆公益免费培训班——美术班
环县文化馆公益免费培训班——美术班
环县文化馆公益免费培训班——声乐班
环县文化馆免费开放公益培训暑假艺术班——书法班